點擊“新亞學報”關注我們
作者:郭嘉輝(香港理工大學中國歷史及文化學系)
電郵信箱:raymond.kf.kwok@polyu.edu.hk
來源:《新亞學報》,第四十二卷第一期(2025年06月)
作者按:本文為香港政府研究資助局優配研究金資助項目「斟酌祖制:從皇明條法事類纂等法制史料看弘治問刑條例的成書及十五世紀中國的社會經濟變遷」(編號:12604820)部分成果,並曾以〈明代政典中朝貢記述的演變及其意義——以《皇明外夷朝貢考》與《大明會典》為例〉為題,發表於 2023 年 10 月 8 日至 11 日,由北京師範大學歷史學院古籍研究所、中國社會科學院古代史研究所、香港理工大學中國歷史及文化學系主辦的「第十二屆中國古文獻與傳統文化學術研討會」上。承蒙三位匿名審查人惠予建議,吳昭儀同學協助校對,謹致謝忱。
編者按:公眾號版本徵得作者同意,刪去所有注釋、插圖、參考書目。原文足本,請以華藝數位平台(https://www.airitilibrary.com/)下載版本或紙本學報版本為準。
本文共計14500字,閱讀時長約為55分鐘
英文題目及摘要附於文後
Title and abstract in English are attached at the bottom.
本文透過編於正德、萬曆《大明會典》之間的《皇明外夷朝貢考》為切入,剖析明代政典中「朝貢論述」的構成與演變,從而掌握明代中後期朝貢事務的運作與主事思維。《皇明外夷朝貢考》又名《外夷朝貢考》,迄今僅見臺北國家圖書館、上海圖書館兩種鈔本,其內容主要由禮部主客司官員不早於嘉靖三十年(1551)編成。該書迥異於《正德會典》的編排,正反映朝貢政務思維在明代中期出現改變,其新輯的「職官」、「朝貢事例」與「各國通事沿革」等內容均為《萬曆會典》以不同方式繼承,正反映其影響的延續。再加上該書錄有會典所缺的闡教王等藏區朝貢事例,在補充之餘,更可具體反映主事官員的考量,以至政典「朝貢論述」選取構成,立體地呈現朝貢政務是如何被設計、執行。


前言
開元十年(722),唐玄宗李隆基(685–762,712–756在位)以「理典、教典、禮典、政典、刑典、事典」手寫六條,命中書舍人陸堅仿《周禮》編《唐六典》,下啟宋元以降官修「會典體」政書。但無論《唐六典》或是其後的《元典章》,雖條陳百官規章,卻未見以「朝貢」為目,輯錄有關的職官與職掌。即使時代相約的杜佑(735–812)《通典》,或稍後《宋會要》,也只有「賓禮」或「蕃夷」等門類。因此,洪武二十六年(1393)明太祖朱元璋(1328–1398,1368–1398在位)《諸司職掌》將「朝貢」附於「禮部主客部」列為其職掌,以收錄相關諸蕃四夷朝貢事務的規定與安排,可謂上承《經世大典》類目,下啟明清兩代近五百多年透過《會典》及其事例、則例的朝貢政務論述架構,進而成為日後費正清(John K. Fairbank, 1907–1991)「朝貢制度」研究的重要依據。明代政典「朝貢論述」的創制特色,可謂影響深遠。
然而過往明清朝貢制度的研究,卻較少對這類文獻作系統整理,導致難以掌握整個體制的具體沿革,乃至背後運作思維的演變,尤其是會典事例的形成與節錄選輯,都能反映背後所涉及祖制條章、對外認知的轉變,甚至政治勢態等各種因素如何交織對外體制條例規章的形成、運作與演進。此外,學界的眾多論爭,或多或少都源於費正清的過度約化,在不同範疇、層面都引起爭議,就如朝貢制度是否清承明制或明清一體,衛思韓(John E. Wills, 1936–2017)、廖敏淑等在範圍、性質、外政、通商等層面就有不同看法。因此,掌握《諸司職掌》以降政典中「朝貢論述」的變化,不單是為了闡釋其明中後期的演變,更重要的是通過呈現其歷時性的演變與過程,掌握朝貢制度在明清時期的發展軌跡,乃至不同時期的特質,以利日後更進一步掌握與時局的互動,尤其是考慮到禮部主客司是如何與不同持份者在體制框架下運作。職是之故,本文以介乎正德、萬曆《大明會典》(為便於行文,以下單獨稱正德《大明會典》將簡稱為《正德會典》,萬曆《大明會典》則為《萬曆會典》)編纂之間的《皇明外夷朝貢考》為切入,不單是考究正德、萬曆《大明會典》禮部主客司「朝貢論述」的差異,更重要的是掌握論述轉變的過程與因由,從而思考會典對「朝貢論述」的選取與制定,以至該司對朝貢事務實踐的考量、依據,進而更具體掌握明中後期朝貢對外體制的發展。
要之,本文透過《皇明外夷朝貢考》剖析正德、萬曆《大明會典》「朝貢論述」的差異,以了解明代政典「朝貢論述」的構成、演變意義,尤其是透過當中未被會典輯錄的事例,剖析其營運「朝貢論述」的邏輯,乃至在明代中後期禮部主客司在朝貢政務實踐的差異與意義。
一、《皇明外夷朝貢考》與《大明會典》的禮部主客司「朝貢論述」
《皇明外夷朝貢考》不著撰人,鈔本,上下兩卷,前後四冊,凡一百二十三頁,每頁十一行,現藏於臺北的國家圖書館(以下稱「臺北本」),並已於該館「古籍與特藏文獻資源」數據庫線上公開。 2020年,陳鴻瑜校注此鈔本,由臺北新文豐公司出版。此書其實另有一明代藍格鈔本,形式稍異,每頁十一行,共一百二十四頁,題為《外夷朝貢考》,藏於上海圖書館(以下稱「上海本」), 1950年代山東大學歷史系資料室曾轉抄此本。雖然《外夷朝貢考》的字體較為工整,但不知是抄錄過程或日後流通造成散亂,導致上海本將卷下〈外國四夷朝貢沿革〉暹羅國以後的內容誤植至卷上〈奉朝貢外國四夷總目〉第二頁,令卷上、卷下的內容次序倒置。相對而言,臺北本因而較能保留其編纂原貌,反映禮部主客司編制此書時的用意與佈局。本文以下將以臺北本為依據,並附以上海本校正。
上海本作為另一抄錄形式,某程度印證陳鴻瑜於校注序中認為該書只有鈔本流通,不曾刊刻出版的推論,所以難以從版心篆刻等印刷方面推斷其來源,而且臺北本、上海本都不曾留下序、跋,再加上《古今圖書集成》與《四庫全書》等明清重要叢書、書目都不曾輯錄。因此,陳鴻瑜認為只能從臺北本的各處事例中提到的「本部」、「本司」,推算為禮部主客司的低級官員或抄寫吏員所編寫,並從內容推斷應不早於嘉靖三十年(1551)編成。就編成時間方面,陳尚勝也認為上海本約編於嘉靖三十年,且主要是因應嘉靖「北虜南倭」的時代問題而衍生,並列舉《九邊考》、《日本考》、《東洋西考》為佐證。然而過往的討論都較少注意此書與《大明會典》「朝貢論述」的密切關係,但這種關係正是考究此書形成、性質、價值的重要關鍵。
若仔細剖析《皇明外夷朝貢考》的編排框架與內容,則可見此書並不僅僅只是「參考了《大明會典》的部份資料,然後補充其以後的資料」,而是介乎於正德、萬曆《大明會典》之間。尤其是考慮到明世宗朱厚熜(1507–1567,1521–1567在位)在嘉靖八年(1529)敕諭內閣纂修會典提到「先令六部、都察院、通政使司、大理寺等衙門,各委屬官,將所載各司事例,再行檢查校勘」,乃至纂修完畢後嚴嵩(1480–1567)〈纂修會典進呈疏〉謂:「嘉靖八年以後,我皇上聖謨彜典及各衙門因革事宜,日久恐致闕遺,又應纂入。奉欽依開館行,據部院等衙門送到事蹟,分委各館纂修官員,遵炤舊例,隨事繫年,逐一纂輯。」可知《皇明外夷朝貢考》與正德、萬曆《大明會典》的相似性,並非偶然,在性質上似為禮部主客司因應嘉靖纂修會典而編成的文本。而載有嘉靖二十九年(1550)、三十年的事例,或反映禮部主客司官員此後的增補,正代表《皇明外夷朝貢考》對主客司有其他作用。
因此,將《皇明外夷朝貢考》置於明代政典「朝貢論述」編纂脈絡分析,不僅可進一步掌握此書的來源與性質,更可作為坐標,揭示正德、萬曆《大明會典》禮部主客司「朝貢論述」異同的構成,從而理解明代政典「朝貢論述」構成、選取的邏輯與意義。此外,當中未被「朝貢論述」輯錄的事例、規章,不僅有助我們理解「朝貢論述」的構成與意則,同時也可更進一步了解禮部主客司與朝貢事務。
編排框架
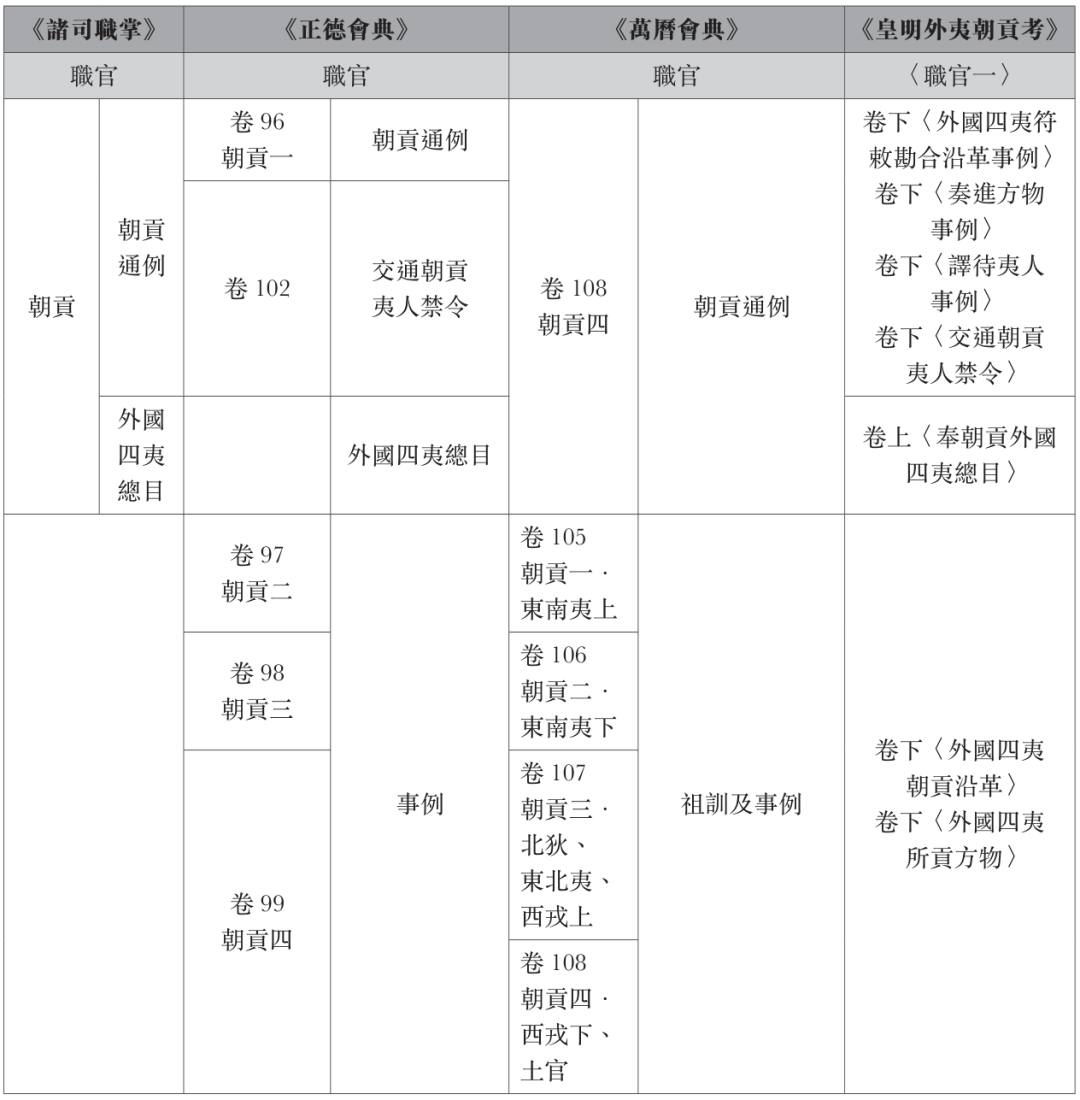
《皇明外夷朝貢》只有上、下兩卷,宗數卷秩上殊別於《正德會典》卷96至102,共七卷篇幅的「禮部主客司」,以至《萬曆會典》卷105至113。所以表一的「《皇明外夷朝貢考》與《諸司職掌》、《大明會典》編目比較表」呈現出不同的編排佈局。
但若仔細剖析當中輯錄的條目事例,則知此書的內容範圍、條目都是源出《大明會典》。不過當中有著擺脫《正德會典》延續《諸司職掌》框架的傾向,但內容上卻未及《萬曆會典》完備。這種模糊轉變狀態,不單是了解《萬曆會典》禮部主客司條目構成的重要切入,更重要的是從中窺探明代政典「朝貢論述」構成的邏輯。是故,以下將先從《諸司職掌》勾勒明代政典「朝貢論述」的構成。
表一 《皇明外夷朝貢考》與《諸司職掌》、《大明會典》編目比較表


《諸司職掌》與《大明會典》
《諸司職掌》雖是明太祖制定的「祖訓」政典,但隨著時代推移、社會時局變化,早已不敷應用。明英宗朱祁鎮(1427–1464,1435–1449及1457–1464在位)曾在天順時期命儒臣續纂條格,直至弘治十年(1497)明孝宗朱祐樘(1470–1505,1487–1505在位)敕諭內閣編纂「一代之典」成為日後的《正德會典》。而當中〈凡例〉提到「本朝舊籍惟《諸司職掌》,見今各衙門遵照行事。故會典本職掌而作。凡舊文皆全錄,而諸書所載,事有相關者,亦並錄之」,《正德會典》禮部主客司條目也按照此原則,不單(一)架構編排上延續《諸司職掌》從「職官」到「朝貢」、「賓客」到「給賜」的方式;而且(二)卷首「職官」與卷96〈朝貢一〉、卷99〈賓客〉、卷100〈給賜一〉都是直接抄錄《諸司職掌》的內容。
至於卷97〈朝貢二〉、卷98〈朝貢三〉、卷99〈朝貢四〉與卷100〈給賜一.在京文武官員人等〉、卷101〈給賜一.諸番四夷土官人等一〉、卷102〈諸番四夷土官人等二〉、卷102〈番貨價值〉、卷102〈各國額設通事〉、卷102〈交通朝貢夷人禁令〉、卷102〈歲進〉才是《正德會典》新增的「事有相關者」。但值得注意的是,這些新增內容在編排上仍是附於「朝貢」與「給賜」類目,可見《正德會典》的「朝貢論述」架構是源自於《諸司職掌》,而其後《萬曆會典》也延續「職官」、「朝貢」、「賓客」與「給賜」的模式。換言之,《諸司職掌》可謂是奠定了明代政典「朝貢論述」的框架。從表一可見,《皇明外夷朝貢考》雖然條目編排不同,但卻不曾超出這一範圍。
雖然《萬曆會典》延續「祖制」框架,但內容與編排已出現很大變化,與《正德會典》最顯著的差異,在於不再以《諸司職掌》的規章為首要,具體可見於《諸司職掌》相關內容在《萬曆會典》的抄錄編排。就如《正德會典》按照〈凡例〉在「朝貢論述」的各部分都首先抄錄《諸司職掌》的內容,這樣看來《諸司職掌》成為其時處理朝貢政務較事例的重要條章。
但《萬曆會典》作出很大改動,在「職官」、「朝貢」、「賓客」與「給賜」各部分都不再以《諸司職掌》規章為首,而改置祖訓與事例為先。「朝貢」相關內容也改輯於卷108〈朝貢通例〉當中,「給賜」則改在卷111〈給賜二〉。這正表明《萬曆會典》對於禮部主客司處理外國四夷朝貢政務的邏輯,已經有別於《正德會典》與《諸司職掌》,但可惜的是《萬曆會典》相關編纂的記錄與文稿今已不存,單對照《正德會典》與《萬曆會典》的異同,實難以掌握其變化過程。《皇明外夷朝貢考》介乎兩者的模糊狀態,正好有助了解其形成轉變,乃至背後的邏輯。
因此,接下來將從《皇明外夷朝貢考》當中(一)與《萬曆會典》相近而《正德會典》所無的內容,以及(二)正德、萬曆《大明會典》皆無的條目內容作分析。
《皇明外夷朝貢考》看似雜亂無章,但透過表一對照《諸司職掌》、《正德會典》與《萬曆會典》,可掌握以下編纂特徵:(一)其內容範圍與條目與《大明會典》相約,與《大明會典》編纂密切相關。(二)《皇明外夷朝貢考》雖然內容範圍源出《大明會典》,但其編於嘉靖時期,在編排上不僅未有按照《正德會典》,更未有如其〈凡例〉照錄《諸司職掌》的舊文,這大抵反映早於《萬曆會典》編纂以前,禮部主客司已認為其時處理外國四夷朝貢事務上,《諸司職掌》相較於現行事例的重要性有所下降,所以這正說明何以《萬曆會典》採取有別於《正德會典》的編排。(三)承上點,《皇明外夷朝貢考》已經反映《諸司職掌》規章在嘉靖時期已不敷實際外國四夷朝貢政務的應用,所以《萬曆會典》在編纂禮部主客司條目時是以怎樣的框架、輯錄事例,則成為其「朝貢論述」構成的重要議題。而《皇明外夷朝貢考》的「職官」、「各國通事沿革」乃至「土官賞例」等部分正是《萬曆會典》「朝貢論述」相關內容的雛形。因此,《皇明外夷朝貢考》能夠讓我們更好地理解《萬曆會典》「朝貢論述」形成的過程。(四)然而《皇明外夷朝貢考》卻並非等同《萬曆會典》,蓋因前者輯有不少未見於《正德會典》與《萬曆會典》的條目內容。這除了更進一步有助了解《萬曆會典》「朝貢論述」的選取邏輯,同時這些事例內容也有助我們了解其時禮部主客司朝貢事務的處理與運作,尤其實錄、會典記載較少的藏地朝貢。
二、《皇明外夷朝貢考》與《萬曆會典》:嘉靖到萬曆的延續
《皇明外夷朝貢考》不同於《正德會典》延續《諸司職掌》的傾向,不單未見照錄《諸司職掌》舊文,甚至放棄其編排形式,所以卷帙編排殊別於《正德會典》,但這正反映在《正德會典》以後的嘉靖時期,禮部主客司正尋求在舊有框架外,統整外國四夷朝貢事務的論述,最終形成《萬曆會典》。《皇明外夷朝貢考》正是當中過渡的產物,它既放棄《正德會典》的框架,但陸續形成「各國通事沿革」與「土官賞例」等《正德會典》無而《萬曆會典》有的內容,或是改變既有的「職官」與「朝貢通例」等內容。因此,這很可能與嘉靖《大明會典》纂修相關。
首先,我們可從「職官」內容的變化,以了解其性質與意義的轉變:
《諸司職掌》
郎中、員外郎、主事掌諸蕃朝貢等事。
《正德會典》
郎中、員外郎、主事掌諸蕃朝貢等事。
《皇明外夷朝貢考》
主客司專掌四夷諸番朝貢及朝廷一切匪頒之典。國初設郎中、員外郎各一人,主事二人,共治司事,其後汰去主事一員,遇有各處入貢,夷人到部。員外郎、主事輪赴會同館,點視方物,譏防出入。夷人去,則復回部視事。弘治五年,以各夷朝貢者眾,會同館無專官督理,易緣為姦。于是始設提督會同館主事一人,專一監治在館夷人,禁其交通,嚴其啟閉,每五日一朝參入部,所以專其職,重其防也。正德間,內侍以其不便私易,矯詔革去。尋復銓設如故云。本司歷任官員姓籍,具見廳左題名記,茲不載。
《萬曆會典》
郎中、員外郎、主事分掌諸蕃朝貢接待、給賜之事,簡其譯伴,明其禁令。凡百官恩賫,各省土貢亦隸焉。
《正德會典》對「職官」的描述顯然是照錄自《諸司職掌》。《皇明外夷朝貢考》在這部分起了很大變化,在描繪禮部主客司「諸蕃朝貢」職責外,加入「朝廷一切匪頒之典」。雖然對群臣給賜的「匪頒之典」早在《正德會典》時已經加入卷100〈給賜一.在京文武官員人等(公差人員附)〉,但其時由於照錄《諸司職掌》舊文的關係,並未成為主客司起首的職掌描述。但可想而知,其實弘治、正德時期禮部主客司的職責已漸漸與《諸司職掌》的描述不同,這或許是何以《皇明外夷朝貢考》擺脫《諸司職掌》與《正德會典》的編排與內容,並因應當時禮部主客司具體政務的處理,而加入新的內容。
當中比較重要的是提督會同館主事在弘治五年(1492)的增設,這除了讓禮部主客司增添主事一員外,更重要的是令主客司直接介入會同館的管理。因此會同館的日常事務也成為主客司官員的職責。《皇明外夷朝貢考》在〈職官一〉也加入「專一監治在館夷人,禁其交通,嚴其啟閉,每五日一朝參入部,所以專其職,重其防也」的細緻描述,同時也形成「各國通事沿革」一項輯錄各國通事額數、候缺、補缺、考滿、食糧、教師等相關的管理事例,這些都在日後《萬曆會典》出現而是《正德會典》所無,這正說明《皇明外夷朝貢考》所體現嘉靖時期朝貢事務管理轉變的邏輯,也延續至《萬曆會典》的「朝貢論述」。
除此之外,「朝貢通例」也出現類似情況。其實《諸司職掌》與《正德會典》並無一項為「朝貢通例」,它們都將處理外國四夷朝貢的主要流程置於「職官」之後,而《皇明外夷朝貢考》與《萬曆會典》並未延續這做法。相關的內容在《皇明外夷朝貢考》以「奏進方物事例」呈現,並排在「譯待夷人事例」、「交通朝貢夷人禁令」之前,在「外國四夷符敕勘合沿革事例」之後,而這些分項事例正是日後《萬曆會典.朝貢通例》的構成部分:

《萬曆會典》的「朝貢方物」是根據《諸司職掌》與《正德會典》描述諸蕃四夷朝貢程序演變而成,而「交通禁令」則是源於《正德會典》的〈交通朝貢夷人禁令〉。除此之外,大多為《萬曆會典》新增,但其實不少部分早見於《皇明外夷朝貢考》。換言之,明代政典「朝貢論述」的改變,並不單純是新增事例的輯錄,更有新增條目。這些新增條目正反映明代不同時期外國四夷朝貢事務處理邏輯的改變。這樣看來,《萬曆會典》「朝貢論述」的原則早在嘉靖《皇明外夷朝貢考》已成雛形,「各國通事沿革」更是典型例子。
將通事納入政典「朝貢論述」並非《皇明外夷朝貢考》所創,早於《正德會典》就有〈各國額設通事〉略述通事自洪武、永樂以來的設立與管理。惟《皇明外夷朝貢考》變革之處,在於分門別類輯入相關事例,而這種架構正是《萬曆會典.各國通事》的基礎:

《皇明外夷朝貢考》這種改變,顯然與其〈職官一〉提到弘治五年增設提督會同館主事有關,從而令主客司為了「專一監治在館夷人,禁其交通,嚴其啟閉,每五日一朝參入部,所以專其職,重其防也」牽涉更多會同館的管理,尤其是通事的任命與考核,因而衍生各種事例,導致《皇明外夷朝貢考》形成不同門類。而這些分類不少為《萬曆會典.各國通事》沿襲,但這並不代表兩者完全相同,如以「考試教習」為例,《萬曆會典》以「考試教習」一條,整合了《皇明外夷朝貢考》在「考效」、「立教師」、「卯簿」的嘉靖二十五年(1546)、二十八年(1549)等相關事例內容,而其收錄也較《皇明外夷朝貢考》的歸納詳細。可見,《萬曆會典》雖在《皇明外夷朝貢考》基礎上纂修而有所不同,但整體而言是延續《皇明外夷朝貢考》的轉變方向。這一點正代表嘉靖以降禮部主客司對管理與朝貢相關通事的思維轉變,一直延續至《萬曆會典》甚至其後,尤其是其後主事官員蔡獻臣(1563–1641)《清白堂稿》、郭之奇(1607–1662)《宛在堂文集》中的奏疏可作為印證。
「土官」賞例也有相類情況。《正德會典》對於「土官」的給賜,僅載永樂二年(1404)給賜的土官衙門如木邦、八百大甸、麓川平緬、緬甸、車里、老撾六宣慰使司、干崖、大候、里馬、茶馬四長官司、潞江安撫司、孟艮、孟定、灣甸、鎮康等府的給信、符敕、勘合與朝貢往來的通則。而《皇明外夷朝貢考》在「土官」賞例中按「車里賞例」、「木邦賞例」、「緬甸賞例」、「老撾賞例」、「孟養賞例」、「孟密賞例」、「孟璉賞例」、「孟艮府賞例」、「鄧川州賞例」、「川廣雲貴腹裏土官朝覲給賞事例」、「貴州宣慰朝覲賞例」、「四川播州宣慰司賞例」、「貴州四川湖廣土官慶賀賞例」與「川廣雲貴土官謝恩賞例」等詳細記錄各土官衙門相關事例,這一方式正是《萬曆會典》中〈給賜四.土官〉車里、緬甸、老撾、孟養、孟密、孟招剛、孟璉、孟艮、鄧川州等相關內容。如同「考試教習」般在同一框架下,內容細節卻稍有不同。此外,《皇明外夷朝貢考》中「外國四夷朝貢沿革」於「朝鮮」的敘述較《萬曆會典》而言,反而更傾向接近《正德會典》。這些相異之處,都表明《萬曆會典》的纂修會在嘉靖時期朝貢事例上進行選取。
但總的而言,從《皇明外夷朝貢考》的「職官」、「朝貢事例」與「各國通事沿革」等部分可見,嘉靖《皇明外夷朝貢考》在《正德會典》之外新增不少類目與事例,這些都被《萬曆會典》以不同方式繼承。《皇明外夷朝貢考》正代表《正德會典》以外的「朝貢論述」新框架。而這一框架更為《萬曆會典》延續發展。而《皇明外夷朝貢考》這一框架的形成,顯然與嘉靖時期《大明會典》纂修相關。嘉靖七年(1528)明世宗以「此一代通典,百司之所遵行,後世以之為據。豈宜有此錯誤」為由,翌年令「將弘治十五年以後,至嘉靖七年續定事例,照前例查出纂集,校勘停當,寫成上進,續修附入」,並令楊一清(1454–1530)開館纂修《大明會典》,至嘉靖二十四年(1545)嚴嵩再請續修,將「今自嘉靖八年起,至二十三年止,一應事宜,照前例續收附入,以成全書」,並在嘉靖二十九年完成,但可惜嘉靖《大明會典》「載在秘府,未及頒行」,其後萬曆四年(1576)張居正(1525–1582)主持重修,才有後來的《萬曆會典》,令《嘉靖會典》湮沒,後人無從得知其面貌。
《皇明外夷朝貢考》正好有助了解嘉靖時期的纂修,雖然《皇明外夷朝貢考》並無序、跋或記述表明是為了《嘉靖會典》編集,但從整理所見,其範圍與內容與《大明會典》如出一轍,在擺脫《正德會典》延續《諸司職掌》的傾向,同時又如「外國四夷朝貢沿革」中「番僧」輯入成化、弘治、正德、嘉靖時期相關事例,這種修正《正德會典》與輯入事例的傾向,正是《嘉靖會典》的纂修原則,尤其是《嘉靖會典》在纂修之初令「諸司纂集近來條例」,而《皇明外夷朝貢考》則是由禮部主客司的官員編成,所以我們不能排除《嘉靖會典》的纂修,促成禮部主客司按上述原則「纂集近來條例」,並形成《皇明外夷朝貢考》。
因此,我們不妨推論《嘉靖會典》的纂修,在一定程度上被《萬歷會典》承繼,《皇明外夷朝貢考》正透過「禮部主客司」的內容呈現這一點。但必須指出的是,雖然《萬曆會典》有承繼《皇明外夷朝貢考》的內容,但這並不代表兩者是完全一致,尤其是《皇明外夷朝貢考》輯有《正德會典》與《萬曆會典》皆無的內容。這正好凸顯《萬曆會典》編纂「朝貢論述」邏輯的另一面,即如何選取內容。與此同時,也正好透過輯入的相關事例,反映其時禮部主客司是如何處理外國四夷朝貢。
三、禮部主客司與朝貢事例
從表一可見,《皇明外夷朝貢考》雖範圍、框架大致與《大明會典》共通,但當中不少內容迥異於正德、萬曆《大明會典》,這正好從內容選取了解《萬曆會典》「朝貢論述」的編纂原則,乃至其時禮部主客司處理外國四夷朝貢政務時重視的事例與問題。觀乎《皇明外夷朝貢考》與《大明會典》對於朝貢政務處理認知的差異主要在於〈奉朝貢外國四夷總目〉,尤其是「外國凡六十五國」、「海西女直」與「番族」三個部分。
其實早在《諸司職掌》在交代處理朝貢流程後,則在「朝貢諸番及四夷土官去處」按「番國」、「西南夷:四川、廣西、雲南、湖廣」、「西域」等臚列參與朝貢的「諸番四夷土官」。換言之,這反映其時與明朝進行朝貢的外國、少數民族範圍。但值得注意的是,《諸司職掌》這部分主要是反映洪武時期的諸蕃四夷朝貢情況,不單並未涵蓋永樂時期東北諸夷,而且更是以當時京師應天府為朝貢中心。
《正德會典》雖在卷96〈朝貢一〉先照錄《諸司職掌》舊文,但已注意到這並不足以反映當時諸蕃四夷朝貢的情況,在往後卷97〈朝貢二〉、卷98〈朝貢三〉、卷99〈朝貢四〉列舉朝貢事例時,都未有按照《諸司職掌》的編排次序。首先,「番國」數量與編次都不同。〈朝貢四〉先將土官列為首項,才接著有迤北、瓦剌、海西女直、哈密、罕東、赤斤蒙古、安定衛、撒馬兒罕、土魯番、烏思藏、長河西魚通寧遠等處、朵甘思、董卜韓胡、四川威州保縣金川寺番僧、雜谷安撫司、達蠻思長官司、松潘茂州等處、陝西洮岷等處番僧、洮岷等處番族。《萬曆會典》雖然也是建基於《正德會典》事例,但其分類編排則有所不同。雖然《萬曆會典》的卷105〈朝貢一〉與卷106〈朝貢二〉都是列舉朝貢的外國,但卻標上「東南夷」,卷107〈朝貢三〉則以「北狄」載錄迤北小王子、瓦剌三王、順義王、朵顏衛、福余衛、泰寧衛,「東北夷」則海西、建州,「西戎上」則有哈密、安定衛、罕東衛、赤斤蒙古、曲先衛、土魯番、火州、柳陳城、撒馬兒罕、魯迷、天方國、默德那國等,〈朝貢四〉「西戎下」則主要列烏思藏、長河西魚通寧遠等處、朵甘思、董卜韓胡、金川寺番僧、雜谷安撫司、打喇兒寨、達思蠻長官司、長寧按撫司、韓胡碉怯列寺、洮岷等處番僧、洮岷等處番族,最後才是「土官」。
而《皇明外夷朝貢考》的〈奉朝貢外國四夷總目〉編排形式則是介乎正德、萬曆《大明會典》之間,但存在顯著差異。相類的是,《皇明外夷朝貢考》首先列出朝貢外國,但未有如《萬曆會典》劃為「東南夷」。但其後的迤夷北小王子、瓦剌、泰寧衛、朵顏衛、福余衛、海西女直、建州等處女直、野人女直則劃為「東北夷」;其後則是「西南夷」包括西域、土魯番、番僧、番族,最後如同《萬曆會典》一樣是「土官」。而較大的不同在於,正德、萬曆《大明會典》只是以「海西女直」與「洮岷等處番族」交代兩類主要的通則,惟《皇明外夷朝貢考》則詳細列舉了「海西女直」所包括的三百多個羈縻衛所名目,而且在藏地的部分,以「番僧」與「番族」為主要分類,而「番族」更詳細臚列「洮番州族」4族、「岷州番族」20族、「西固城番族」157族,「階州番族」24族、「文縣番族」22族等詳細族名與人口。這反映《萬曆會典》在編纂時,或考慮篇幅所限與內容重要性,而將上述略去,僅以「海西女直」與「洮岷等處番族」為目,但《皇明外夷朝貢考》則涉及禮部主客司日常具體處理政務的參考,因而有必要詳細列舉。
這正反映官署日常朝貢事務的營運,與《大明會典》論述存在差落。要掌握朝貢體制,更需理解會典「朝貢論述」的構成,並配合主事官員的視角與考量,才能從事例、條章的形成,到實踐等不同層面,剖析朝貢事務如何作為制度運作的影響及意義。由禮部主客司官員編錄、內容與《大明會典》「朝貢論述」密切相關的《皇明外夷朝貢考》,正好提供介乎兩者之間的切入。
承上點,《皇明外夷朝貢考》對「西番」記載尤其是「番僧」、「番族」,遠比正德、萬曆《大明會典》的記述詳細,對了解明代洮、岷、烏思藏等藏區朝貢有莫大價值。過往或因史料所限,學界相關討論大多依靠實錄,勾勒朝貢使團的次數、規模,乃至貢期、貢道、查驗勘合等程序。《皇明外夷朝貢考》重要之處在於呈現嘉靖時期禮部主客司代表中央朝廷對藏區朝貢管理的考量與視角:(一)相較於正德、萬曆《大明會典》僅列「烏思藏」與「長河西魚通寧遠等處」兩項條目及通例,《皇明外夷朝貢考》在框架上將「烏思藏」以「番僧」細分為「四王」即「闡教、闡化、輔教、贊善」,以及大乘法王、大寶法王、護教王。《皇明外夷朝貢考》的仔細區分,正代表他們的朝貢事務管理的考量,當中正提到:
查得成化十七年九月內,本部奏准欽頒闡教、闡化、輔教、贊善四王勘合之時,為照大乘、大寶法王係是出家遊方僧人,原無住所,原無番民地土管束,原不曾給與勘合,原無年例進貢事例,止事其聽欲來,許差僧徒十人,隨同四王進貢之人來京,累有申明事例。至正德七年,大乘多至八百名,大寶多至九百九十八名,本部參題減賞,已為明白。至十年,又多至一千三百七十四名,該本部參稱,本王既不管束番民,何曾化諭番僧如此之多?是虛捏名數,貪圖賞賜,全無高僧戒行可取。到京十名,止賞綵叚一表裏,存留止賞絹三疋,俱已題久訖。后〔按:後〕館奸徒撥置,上下夤緣,令番僧進本,遂得全賞矣。然節年減賞事例具在,似應另議。
由此可見,大乘、大寶法王與「四王」在朝貢管理上存在勘合、年例、事例的根本不同,並不能皆以「烏斯藏」來處理。因此,《皇明外夷朝貢考》更仔細枚舉了自成化、弘治以來的朝貢事例,俾利主客司官員能夠依據使團人數對照事例,奏請賞賜定奪。故此,《皇明外夷朝貢考》不單相對於《大明會典》更詳細地列出「四王」即「闡教、闡化、輔教、贊善」,以至大乘法王、大寶法王、護教王,王宣慰司(長河西魚通寧遠等處宣慰司、雜道長官司、朵甘宣慰司、朵甘思直管招討司、董卜宣慰司、別思寨安撫司、加渴瓦寺)、雜谷安撫司、松番茂州等處長寧安撫司、達思蠻長官司、金川寺、韓胡碉怯列寺、打喇兒寨等朝貢事例,而這些系統編列的事例,同時也是《明實錄》所無法比擬,就如當中烏思藏的「正德六年、正德十四年大乘法王差人過多到京」、「嘉靖十八年、二十四年大寶法王都綱違例帶人」都是會典、實錄所未見,這對於仰賴透過事例探討藏地朝貢運行的研究,無疑具重要的史料價值,能夠進一步勾勒制度運作的不同層面。
此外,〈奉朝貢外國四夷總目〉通過「洮番州族」、「岷州番族」、「西固城番族」、「階州番族」、「文縣番族」等分類臚列「西番」二百多個「番族」,遠超《明實錄》所載的五十個藏地朝貢行政單位,能進一步揭示明代西番藏地涉及的朝貢範圍、族群勢力分佈。所以當中更系統的編列,無疑有助更完整、準確掌握朝貢貿易對藏區的影響,尤其是事例列出各年使團人數以及賞賜處理。對於明代中期的朝貢次數、貢道、方式、人數都提供詳細記載,大大補充藏地藏傳佛教的法王、宣慰司朝貢事務與管理的了解。
而《皇明外夷朝貢考》相較於《大明會典》仔細條陳各年事例,正反映禮部主客司在處理藏區朝貢時主要的考慮,就如《皇明外夷朝貢考》「外國四夷朝貢沿革」中「王宣慰司」、「雜谷安撫司」與「達思蠻長官司」則分別提到:
王宣慰司
長河西魚通寧遠等處宣慰司 雜道長官司 朵甘宣慰司 朵甘直管招討司 董卜宣慰司 別思寨安撫司 加渴瓦寺
查得《大明會典》長河西等處宣慰司許每年一貢,每貢止許五、六十人,多不過一百人。朵甘思、董卜韓胡二宣慰司每三年一貢,每貢一百五十人,各夷因不得,遂其奸謀,故巧立新招撫之名,希圖冒賞。本部先於成化二十一年四月議擬奏准行移四川鎮巡等官將各處招撫生番進貢,止許寨首一人前來。如有招撫五寨,止許寨首五人來貢。招撫十寨,止許寨首十人來貢。不許濫差部下,千百成群,冒濫賞賜,差人過多,不行阻退,縱放入境者,守邊官及三司參問。各夷自弘治十年以來,如長河西止一百八名,朵甘思止六百六十六名,董卜止八百三十五名,其時假以新招撫為名,俱未有國師、禪師襲職帶人名色。至弘治十三年後,各夷俱假襲職帶人為由,多至一千四、五百名如雜道長官司原係長河西宣慰司部落,今不附本司年例進貢,另行入貢至三百三十餘人。……
雜谷安撫司
會典每三年一貢,每貢許一百人,多不過一百五十人。今以本安撫司到京都綱並存留人數與會典所載相同者,准給全賞。其招撫等寨一千名以上者,每名減折衣絹三疋。嘉靖二十九年例。
達思蠻長官司
會典原不開載名數,止云舊來朝貢。至正統十年以後,止弘治二年復來。至嘉靖五年題奉,欽依。今後該貢之年差來人員止照例三百九十名,不許過多。自後遂以三百九十名為正額,其額外違例之數,每名減折衣絹二疋。嘉靖二十九年題。
可見,其時禮部主客司官員為著雜谷安撫司、達思蠻長官司等藏地朝貢事務,刻意翻查《大明會典》以核對這些宣慰司以往來朝貢的名額與期限。這些都說明《皇明外夷朝貢考》的編錄,也為禮部主客司官員執行職務提供參考,確保朝貢事務能夠符合事例運行,就如「四王」的前序則提到:
成化十九年題准事例,國師、禪師在本地方住坐者,與各寺寨輪流進貢,輳滿每年百人之數,照依舊例,不許各另差人,其有退老事故等項,著令親徒兒男襲替,許因襲職赴京進貢。國師差一百人,禪師、都指揮差五十人,已賞未襲者,再來襲職,止許差一二人外,多者照例阻回。其都綱、指揮以下來襲者,止許隨同年例進貢番僧一同赴京襲職。嘉靖二年閏四月題准事例,董卜韓胡、長河西宣慰使司以後進貢照弘治以前舊額,多不過一千名。
按四王年例已有額,其襲職帶人,止許國師、禪師、都指揮三項,其都指揮以下襲替,止許本身隨同年例進貢番僧來替,原無許帶二十五人之說,舊例甚明,所謂多不過一千名者,蓋恐國師、禪師輳集數多,量為裁抑,不過千名。若襲職數少,或三四百名、五六百名,自當隨數來貢,但此例既開,奸番必欲輳滿千人之數。若本地方國師、禪師不足,則借別地方誥敕。以昌頂都綱剌麻舊例,不許帶人。已賞未襲,再來襲替者,止許一二人,仍違例以冒濫。前項違例人數,部議止減生絹一疋,彼所得者多而減者少,冒濫如故。推原其由,蓋因本司雖累參其人數過多,而不得其冒濫之故,是以難於裁減,今須革國師、禪師、都綱、剌麻借敕冒頂之弊;革都綱、剌麻違例帶人之弊;革已賞未襲重復冒濫之弊。所謂借敕冒濫之者,凡各地方遇該貢之年,國師等官告襲職事,有本司司稿可查。題准襲替,有祠祭司司稿可查。若係本地方真正誥敕,領敕年月,與該貢年月相同。其領敕番僧姓名與原地來告襲姓名相同。若係借敕冒頂者,其年月、姓名與本地方該貢年分及告襲姓名俱各不同。況今後應襲誥敕如二十八年題例,明開某地方住坐番僧,則借敕之弊除,而冒濫之源塞也。其都綱、剌麻明例不許帶人。若不嚴為革減,止是減絹一疋,恐不足以杜其將來。若能再議減革之法,而又清查借敕之弊,則無人可帶矣。若來襲者,俱准換誥敕,領訖方准起身。如未領敕誥,告稱有住居日久,水土不服,要行起身者,即是希圖再襲冒賞者,俱不准理。如此則無已賞未襲重復冒濫之弊矣。
《皇明外夷朝貢考》之所以詳細輯錄藏區的朝貢事例,正是為了杜絕「借敕冒濫」、「來襲帶人」、「再襲冒賞」等弊端,就如「護教王」部分提到:
本部查無本王進貢事例,文卷燒毀不全。止據西番通事祁盛等呈,依使臣口說先王護教王賞賜,與輔教王相同。本年遂照輔教王賞例,題請給賞,不參入貢緣由。後來俱是借敕冒濫,多至七百餘名。若依正德六年減賞事例,存留止與絹二疋,庶不為濫。
弘治十八年,二百三名。
正德六年九月,七百八十九名。
(上海本:本部參其無印信番本,又無先年頒給勘合,比照正德五年大寶法王差人來減賞事例到京,照洮州事例,全賞。存留每人止與絹二疋,鈔五十錠,茶三十斤)
(臺北本:本年引十八年朦朧,引成化年間題准四王事例,准其帶八百五十六人。正德五年,大寶法王差人到京,全賞。存留每人止與絹二疋、鈔五十錠、茶三斤。)
嘉靖十七年,七百七十五名。參係違例到京六人,全賞。餘各減絹二疋。
嘉靖二十二年,七百七十四名。止全賞到京六名,餘各減三疋。
嘉靖二十七年,七百七十五名。止全賞到京六名,餘各各減三疋。
禮部主客司的官員在會典、事例失載下,則會透過通事向朝貢使臣查問其朝貢慣例,並以此為根據制定日後處理事例。而其後當遇到這些來自各地的四夷朝貢,會按照事例查核人數、年限,以決定是否准許入貢與賞賜的數量,當有違限則扣減賞賜。可見這呈現出其時主客司運作的實況,同時反映相關外國四夷朝貢事例可在怎樣的情況下編為政典成例。
以上都是《萬曆會典》在卷108〈朝貢四〉中「烏思藏」、「長河西魚通寧遠等處」所未有詳細列舉的事例,但值得注意,當中部分卻被整合至〈朝貢通例〉中的「貢夷限制」。然而這種去脈絡的處理,顯然無法如《皇明外夷朝貢考》呈現禮部主客司對藏區朝貢事務的管理與考量,尤其是事例的詳細記載,正是為了針對弊端,這凸顯政典「朝貢論述」的構成、選取與官員執行朝貢政務的落差。而這些會典所缺的內容,有助更進一步通過禮部主客司作為本位,理解朝貢體制是如何運作。
餘論
總結而言,透過上述整理可肯定,即使《皇明外夷朝貢考》不是嘉靖纂修《大明會典》時所編纂各司續例的底稿,也是在其編纂原則下形成,所以範圍、內容上與《大明會典》禮部主客司部分一致,而且編排與內容介乎《正德會典》與《萬曆會典》之間,性質上應為嘉靖纂修會典的相關文獻。當中「職官」、「朝貢通例」、「各國通事沿革」等與《萬曆會典》相類的內容,正反映《萬曆會典》「朝貢論述」其實部分已經在嘉靖時期成形。因此,透過《皇明外夷朝貢考》作為參照,呈現「朝貢論述」作為指導朝貢體制運行思維,是如何在明代中後期出現「範式轉移」,不單說明透過「論述」掌握朝貢思維的可行性,更呈現這方式如何反映制度不同時期的變化,有助更具體考究與不同時期局勢的互動推演。
其次,《萬曆會典》與《皇明外夷朝貢考》差異之處,有助我們理解會典「朝貢論述」的編纂原則,以及其演變過程。不單《皇明外夷朝貢考》在〈奉朝貢外國四夷總目〉詳細羅列「海西女直」三百多個衛所、「洮岷番族」等二百多個不同部落的名字與人口等,或被《大明會典》視作過於鎖碎的內容。甚至「番僧」列舉「四王」(闡教、闡化、輔教、贊善)、大寶法王、大乘法王、護教王與「王宣慰司」等詳細朝貢事例也未錄於《大明會典》。這些差異都說明從《皇明外夷朝貢考》到《萬曆會典》的「朝貢論述」形成是經過不同考量的選取。而《皇明外夷朝貢考》的部分內容則是由事例構成,這大抵反映從事例、官署文牘、會典的形成軌跡。因此,事例的制定正預示「朝貢論述」演變的序幕,也即是因應制度與實踐落差中,不斷透過事例調整,這種線索有助日後更進一步仔細考究朝貢體制在不同時期演變的軌跡。
其三,雖然並不是所有事例都被納入政典「朝貢論述」,但事例的確引領著朝貢政務的執行。因此,《皇明外夷朝貢考》性質上作為會典纂修的相關文獻,有著比《萬曆會典》、《明實錄》更為豐富的事例記載,例如〈奉朝貢外國四夷總目〉中詳細羅列的「番族」。這些除了作為史料補充外,更重要的是作為禮部主客司編纂的文獻,反映其官署本位對於處理外國四夷朝貢政務的考量。這些事例的輯錄,都代表他們在處理朝貢政務所關注的細節。這些配合禮部主客司官員的奏疏、文書等文獻,都能進一步呈現禮部主客司如何與邊疆族群、外國使者等不同持份者如何進行互動,構建動態多元的朝貢體制運行實況,例如當中提及「洮番州族」的「他龍十二族」、「西固城番族」的「茍家平族」、「文縣番族」的「博峪族」、「草坡族」與「嘉石族」,都能與崇禎六年至八年(1633–1635)出任禮部主客司提督會同館主事郭之奇《宛在堂文集》收錄的政務文書契合。
要之,雖然《皇明外夷朝貢考》的編纂背景不詳、流通有限,但作為迄今罕見由禮部主客司編成存世的典籍,其編排形式、內容的仔細程度,不單有助了解《萬曆會典》相關部分的形成,尤其是明代中後期政典中的「朝貢論述」如何理解外國四夷朝貢事務在國家體制上的運作,同時也具體揭示了禮部主客司作為明代處理對外關係、四夷往來的重要官署是基於怎樣的邏輯與方式營運。對於明代朝貢制度研究而言,過往討論大多建基於《大明會典》。透過《皇明外夷朝貢考》所呈現明代政典「朝貢論述」的框架淵源、演變過程、節輯選錄,正具體呈現朝貢政務如何作為制度被實踐以及當中的落差,甚至主事官員背後運作的考量,以至不同時期的轉變,無疑大大拓寬朝貢作為對外體制的思考層次與範圍,尤其是反思歷時性演變的爭論諸如清承明制,乃至持份者之間的互動。



本篇文章来源于微信公众号: 新亞學報