文献来源:郭埔嘉.《通典·州郡》所载政区的时代层次与文本来源[J].中国历史地理论丛,2026,41(01):27-37.

研究目的
本文的核心研究目的,是从文献学的视角出发,对唐代杜佑所著典制体通史《通典》中的《州郡典》(即“州郡”门)进行深入的文本生成研究。具体而言,论文旨在解决两个关键问题:其一,厘清《州郡典》中所记载的唐代政区(郡、县)信息的“时代基准”究竟是什么,为何其中会混杂大量不属于该基准年代的政区名称与建置,其背后的成因何在;其二,系统探查《州郡典》中各类文本(尤其是“沿革”与“事要”部分)的材料来源与编撰方式。通过回答这些问题,本文力图超越以往将《州郡典》简单视为一部静态地理总志的研究,转而揭示其动态的、分层次的编撰过程,并将其独特的文本面貌置于杜佑个人的仕宦经历、材料获取条件以及《通典》全书的编撰理念中进行综合阐释,从而深化对这部重要中古地理文献性质的认识。
研究方法
本研究主要采用了历史文献学与历史地理学相结合的精细化研究方法,具体体现在以下几个方面:
文本比勘与内部分析法:这是论文最基础也最核心的方法。作者对《州郡典》全文进行了细致的梳理和比对,重点分析了其中存在的政区名称矛盾(如县名重出)、时代错位(天宝前后信息混杂)以及文本体例不一等现象。
多源史料对照法:广泛地将《州郡典》的文本与其他相关史籍进行系统对照。这包括:
与正史地理志对照:如与《汉书·地理志》、《后汉书·郡国志》、《晋书·地理志》、《隋书·地理志》、两《唐书·地理志》等进行沿革文本溯源。
与唐代地理总志对照:重点与年代相近的《元和郡县图志》进行编撰体例与内容来源的比较。
与史注、类书等对照:大量比对了《史记》三家注、《汉书》颜师古注、《后汉书》李贤注等史注,以及《太平御览》等类书中的相关条目,以追踪“事要”文本的来源。
“作者-文本-语境”互证法:并非孤立地分析文本,而是将《州郡典》的编撰与杜佑本人的仕宦履历、知识获取途径紧密结合。通过考察杜佑在不同时期(如在江淮闽越地区为官)可能接触到的行政档案(如“十道图”)和地方信息,来解释书中政区信息更新的时空分布特征。
编撰过程还原法:基于文本中的层次痕迹(如卷前简目中的批注性文字“近置”、“分宣州置郡”等),逆向推导和重建《州郡典》从初期资料收集,到利用“天宝十道图”搭建框架,再到后续零散增补的动态成书过程。
研究内容
引言(提要及开头部分)
指出《通典·州郡》研究的学术史现状:既有研究多集中于其所载具体内容(政区、户口等)的考证,或将其置于地理总志序列中评述,缺乏对其内部文本层次与材料来源的系统专题研究。
提出本文研究路径:从文献学视角,通过文本比勘,结合杜佑的撰述实际,探究《州郡典》的成书历程及其区别于其他官方地理总志的原因。
一、《州郡典》所载政区时代层次及其成因考释
本章旨在回答“《州郡典》究竟以哪个时代为基准,为何显得混乱”这一核心问题。
(一)以天宝元年政区为基准:通过分析指出,《州郡典》的主体框架基于“天宝元年”(742年)的政区名录。其根本原因是杜佑在代宗大历初年开始编撰时,最容易获得且最新的全国性官方地理档案是“天宝元年”改州为郡、大规模更名后修订的《天宝十道图》。
(二)非属天宝元年的政区名称、建置:此部分为分析重点,作者将书中混杂的信息分为三类进行考释:
天宝以前的政区信息:如仍用“阴盘”旧名、并载“萧关”“他楼”两名等。成因是杜佑在确立天宝元年体例前,已从史书、史注中广泛摘抄地理资料,这些早期摘抄保留了前代信息,在后续统合到天宝框架时未能完全修正。
天宝元年之后的政区名称:如“昭应”、“天长”、“宿迁”等至德、宝应年间所改之名。分析发现,这些更新零散且随意,同一批敕改的县名(如避代宗讳改“豫”、肃宗敕改带“安”字地名)在书中仅部分被替换,且集中出现在“古扬州”、“古南越”等卷。
天宝元年之后的政区建置:如“宣城郡”下出现天宝三载复置的“宁国县”、天宝十一载新置的“太平县”;以及贞元、永泰年间复置的“秋浦郡”(池州)。尤为重要的是,作者通过分析“卷前简目”中“近置”、“分宣州置郡”等批注性文字,生动还原了杜佑以“只增不减”的笔记方式对文本进行事后更新的草率过程。
(三)时代层次成因总结:书中政区信息的动态混杂,反映了其“年涉三纪”的编撰过程。其层次可归纳为:前期广泛摘抄史料 → 中期利用《天宝十道图》搭建郡县框架以统合材料 → 后期结合个人仕宦经历(尤其在江淮、岭南为官时)对部分信息进行零散、不彻底的更新。更新信息的地理分布与杜佑的宦游轨迹高度吻合。
二、《州郡典》沿革文本探源
本章旨在探究书中“沿革”部分(追溯政区历史变迁的文字)的编写方法与材料来源。
(一)《序目》综论与古州序:指出《州郡典》卷首的《序目》及各古州前的“州序”,其主体是对诸正史《地理志》相关内容的直接抄录或整合扩充(如“古州序”基本源自《晋书·地理志》),同时杜佑也对《汉书·地理志》等前代史志的不足进行了考辨和补充。
(二)州郡沿革与县沿革:
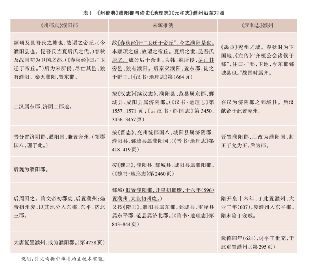
通过以“濮阳郡”为例与《元和郡县图志》详细对比,揭示二者根本差异:《元和志》多述治所沿革,细节丰富;而《州郡典》的州郡沿革是杜佑主动提炼与连缀的结果:他先将属下各县在诸史《地理志》中的隶属关系一一考出,再概括为“某代属某郡”的连贯叙述,从而形成一种关注“政区全域”沿革的独特写法。

州郡沿革中穿插的形胜论断(如丹阳郡、义阳郡)多抄自《南齐书·州郡志》等史志。
县沿革大多简略,基本是对诸史《地理志》内容的零散摘录。
三、《州郡典》事要文本探源
本章旨在探究书中“事要”部分(山川、古迹、故实等说明性文字)的材料来源。
(一)非本于《括地志》:通过对比《括地志》残卷,否定了《州郡典》整体上以这部唐初大型地理书为蓝本的观点。书中与《括地志》重合的文字,很可能是从《史记正义》等转引史注的书籍中间接抄录的。
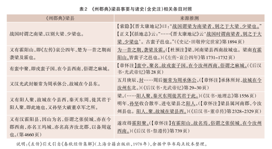
(二)来源之一:连缀史书、史注:经逐条比对,论文指出书中约八成的事要文字,可以直接在《史记》、《汉书》、《后汉书》及其注疏(特别是李贤的《后汉书注》)中找到出处。杜佑的常见做法是将史书正文与注文糅合、拼接成一段连贯文字。这证实其首要材料来源是易得的正史及注,而非稀见的地理专书。

(三)来源之二:围绕特定主题的搜集:约两成不见于史注的事要,可分为两类,体现了杜佑有目的的搜集:
经济地理材料:主要是水利、漕运工程记录(如镜湖、郑白渠),其文字与《唐会要》高度重合,可能来自杜佑短暂在京任职时查阅的官方档案,反映了他对“食货”问题的特别关注。
军事地理材料:大量记载南北朝至唐代的关隘、戍垒、战场(如“死虎垒”、“临闾关”),这些信息多为正史所不详,可能取自兵家地记或档案,为唐后期防务提供地理参考。
四、结语
总结《州郡典》与官方地理总志的根本差异源于其独特的编撰条件与方式:受材料所限,以“天宝十道图”为骨架,大量采撷史书、史注为血肉;又因杜佑地方官的经历,得以零散补入新信息。
重新定位《州郡典》的编撰性质:其基础工作(资料排比)具有强烈的 “以类相从”的类书编撰特征;但杜佑通过有意识的剪裁、连缀史料,并融入关于古今之变、军事经济要害的论述,使其超越了单纯的资料汇编,具备了服务于“经世”目的的思想性,这正与《通典》全书的定位相符。
最大创新点
本文的最大创新点在于,成功地将《通典·州郡》从一个看似静态的、甚至有些“杂乱”的地理文本,还原为一个动态的、分层的、与作者生命历程紧密交织的知识生成过程。具体创新如下:
揭示了“动态层累”的编撰本质:突破了以往将书中政区信息矛盾简单视为“错误”的视角,令人信服地论证了这些“错误”正是其编撰过程的真实痕迹。清晰勾勒出从天宝元年基准框架确立,到后续随宦游经历“打补丁”式更新的动态层次,并将更新内容的地理分布与杜佑的仕宦轨迹精准对应,实现了文献内部分析与外部传记研究的完美结合。
系统追溯并重新评估了文本来源:通过大规模的精细比对,确证了《州郡典》沿革与事要文本的核心来源是正史及史注,而非《括地志》或唐图经,这修正了学界以往可能存在的想象。同时,区分了“连缀史注”的常规做法与“有主题搜集”(经济、军事)的特殊意图,深化了对杜佑撰述策略的理解。
对《州郡典》性质提出了新界定:提出了《州郡典》的编撰内核是“类书式”的这一创见,解释了其文本排比方式的由来。进而指出,杜佑通过提炼、重组史料并注入现实关切,使其升华成为一部具有“经世”思想性的著作,从而精辟地阐述了其介于“类书”与“著述”之间的独特文献性质。
给我们的启发
历史文献研究需有“过程眼光”:本研究典范性地展示,对于一部重要的传世文献,不能仅将其视为一个最终成品进行内容分析,而应努力“解构”其成书过程。关注文本内部的层次、矛盾与批注痕迹,将其与作者的生产条件、人生经历相联系,方能读透文字背后的历史深度。
重新认识唐代士人的知识生产:《州郡典》的成书过程揭示了在中晚唐特定历史环境下,一个高级官员如何利用有限资源(常见史籍、公务档案)进行私人著述。它是一部“非官修”的地理总志,其面貌深刻受制于作者的职务、视野和材料获取能力,这为了解唐代知识生产的多元途径提供了绝佳个案。
方法论上强调“内证”与“外证”的循环互证:本文精彩地演绎了如何从文本内部的细微异样(如县名重出、简目批注)出发提出假设,再到外部寻找证据(杜佑年谱、史源比对)进行验证,最后回归内部构建起完整解释的逻辑链条。这种“于无声处听惊雷”的细读功夫,是历史文献研究的基石。
对利用《通典·州郡》作为史料的警示:本文明确指出,使用该书中的政区、沿革信息时必须格外谨慎,必须首先辨析其所属的时代层次,不可一概视为“天宝”记载。其“事要”内容也多属“二手”转引。这为所有利用该文献的学者提供了至关重要的学术操作指南。
重要声明:本文为对《<通典·州郡>所载政区的时代层次与文本来源》的解读笔记,笔记内容包含个人分析观点、知识提炼,非论文原文复制或翻译。原论文版权归属于原作者及出版机构,本笔记不涉及原文内容的商业性使用。
本篇文章来源于微信公众号: 历史地理考博与文摘